Views: 111
Erstellt am 27 Dez. 2025 | zuletzt bearbeitet vor 4 Monaten ago von Steffen
Der Mittelwellen-(AM)-Senderbausatz Model_AMT-MW207 in der Version Ver_1.2r7 ist leicht aufzubauen und zu bedienen.




Die Anleitung liegt nur auf Chinesisch vor:

Ich habe sie übersetzt:
Bitte lesen Sie diese Bedienungsanleitung sorgfältig durch, bevor Sie dieses Produkt verwenden.
Mittelwellen-(AM)-Senderbausatz
Model_AMT-MW207
Ver_1.2r7
Der Mittelwellensender AMT-MW207 ist eine einfache AM-Signalquelle (Amplitudenmodulation), die sich ideal für Elektronik- und Radiobegeisterte eignet. Er kann zum Testen von herkömmlichen Radios und Detektorempfängern in Gebieten mit schwachem Radioempfang verwendet werden und dient auch zum Abstimmen von Mittelwellenradios.
I. Merkmale
- Einfache Schaltung: Der Sender ist mit gängigen Transistoren und RCI-Bauteilen (Resistive, Capacitor, Induced) aufgebaut und benötigt keinen Audio-Übertrager, was den Aufbau vereinfacht.
- Gute Klangqualität: Tests zeigen, dass die Klangqualität innerhalb der angegebenen Übertragungsdistanz nahezu der von UKW-Rundfunk entspricht und ein gutes Signal-Rausch-Verhältnis aufweist. Der Empfang mit einem Repeater unterscheidet sich kaum vom direkten Abspielen des modulierten Signals.
- Keine externe Antenne (mehrere Meter lang) erforderlich: Der Sender nutzt ausschließlich das vom Ferritstab erzeugte Streufeld, was die Installation vereinfacht, wobei die Übertragungsdistanz relativ gering ist.
- Mehrere Schnittstellen, wie z. B. externe Stromversorgung, Audioeingang und Testanschlüsse, erleichtern die Nutzung und Funktionserweiterung.
- Betrieb mit Batterien oder externer Stromquelle möglich.
II. Hauptparameter
- Effektive Übertragungsreichweite: Ca. 1 Meter für Mittelwellen-Superheterodyn-Funkgeräte und ca. 0,5 Meter für Mittelwellen-Repeater-Funkgeräte.
- Nennbetriebsspannung: 6 V
III. Aufbau
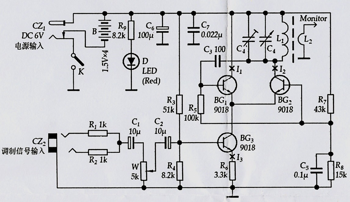
Schaltplan und Platinenlayout dieses Bausatzes sind unten abgebildet. Die Widerstandsparameter sind auf die entsprechenden Transistorparameter abgestimmt. Nach dem korrekten Verlöten aller Komponenten funktioniert das Gerät einwandfrei; lediglich die Frequenzbandbreite muss angepasst werden.
Wird der Transistor ausgetauscht oder werden Bauteile anderer Hersteller verwendet, können Probleme wie ein nicht funktionierender Oszillator, eine unbefriedigende Wellenform und eine schlechte Klangqualität auftreten. In solchen Fällen muss ein an den Monitoranschluss angeschlossenes Oszilloskop verwendet werden, um die Wellenform so lange einzustellen und zu beobachten, bis sie über das gesamte Mittelwellenband nahezu perfekt und stabil ist und selbst bei hoher Modulation nur minimale Verzerrungen aufweist.
IV. Fehlersuche
Nach dem Verlöten des Bausatzes schließen Sie die Stromversorgung und das Modulationssignal an und schalten Sie das Gerät ein. Ein funktionierendes Mittelwellenradio sollte das Signal des Senders empfangen können.
Der Sender funktioniert nun normal, jedoch weicht der Sendefrequenzbereich geringfügig vom Mittelwellenfrequenzbereich ab und muss angepasst werden. Zur Anpassung des Sendefrequenzbereichs kann ein Frequenzmesser verwendet werden; hier wird die Methode zur Justierung mithilfe eines Radios beschrieben.
Stellen Sie den Empfänger eines digitalen Mittelwellenradios auf den unteren Rand des Mittelwellenbandes ein, typischerweise 525 kHz. Drehen Sie den Frequenzregler des Senders ganz herunter und bewegen Sie die Spule am Ferritstab, damit das Radio das Sendersignal empfangen kann. Dies dient der Einstellung der unteren Grenzfrequenz. Stellen Sie den Empfänger auf den oberen Rand des Mittelwellenbandes ein, typischerweise 1605 kHz. Drehen Sie den Frequenzregler des Senders ganz auf und drehen Sie anschließend mit einem Schraubendreher die Schraube auf dem Drehkondensator (d. h. dem Voreinstellkondensator C4), damit das Radio das Sendersignal empfangen kann. Dies dient der Einstellung der oberen Grenzfrequenz. Die Auswirkungen der Einstellung der oberen und unteren Grenzfrequenz sind voneinander abhängig und erfordern wiederholte Anpassungen, um einen stabilen Betrieb zu gewährleisten.

In der Praxis muss die Betriebsfrequenz des Senders nicht extrem hoch sein; es genügt, das gesamte Mittelwellenband abzudecken.
V. Gebrauchsanweisung
Schließen Sie ein externes 6-V-Gleichstromnetzteil an die Buchse CZ1 auf der Platine an oder verbinden Sie den Stecker des 6-V-Akkupacks mit der Batterieschnittstelle. Achten Sie auf die korrekte Polarität der Anschlüsse.
Verbinden Sie das Signalkabel mit der Buchse CZ2 auf der Platine und schließen Sie es an eine Modulationsquelle an. Als Quelle kann ein Mobiltelefon, ein Mediaplayer usw. dienen. Ein Mediaplayer wird jedoch empfohlen, da Mobiltelefone starke Störungen bei Mittelwellenradios verursachen können.
Drehen Sie den Potentiometerknopf, um den Sender einzuschalten. Dieser Potentiometerknopf funktioniert ähnlich wie der Lautstärkeregler eines Radios.
Schalten Sie das Radio ein und suchen Sie nach dem Signal des Senders.
Alternativ können Sie auch umgekehrt vorgehen: Stellen Sie das Radio auf eine Position ohne Sender ein und drehen Sie dann am Senderknopf, um die Sendefrequenz zu ändern, bis das Radio das Signal des Senders empfängt.
VI. Nutzungsbeschränkungen
- Dieses Produkt funktioniert am besten in unmittelbarer Nähe des Empfangsgeräts. Bei einer Entfernung von mehr als einem Meter verschlechtert sich die Leistung, was sich in geringerer Lautstärke und einem schlechteren Signal-Rausch-Verhältnis äußert.
- Eine Erhöhung der Versorgungsspannung kann die Amplitude des Signals deutlich erhöhen, die tatsächlich nutzbare Übertragungsreichweite bleibt jedoch weitgehend unverändert.
- Das Potentiometer des Senders steuert die Modulation. Eine zu hohe Modulation führt zu Demodulationsverzerrungen am Radio und verschlechtert die Signalform des Senders. Die optimale Einstellung sollte nach mehrmaliger Verwendung gefunden werden, um die Modulation zu maximieren und gleichzeitig die Klangqualität zu erhalten. Verwenden Sie diese Einstellung jedes Mal. Verwenden Sie das Potentiometer nicht wie einen Lautstärkeregler für das Radio; stellen Sie die Lautstärke direkt am Radio ein.
- Dieser Shop empfiehlt Nutzern dringend, die nationalen Funkvorschriften einzuhalten und wissenschaftliche Technologie sachgemäß anzuwenden. Versuchen Sie nicht, dieses Gerät mit einem externen Leistungsverstärker zu verwenden, um die Übertragungsreichweite zu erhöhen. Jegliche rechtliche Konsequenzen, die sich aus solchen Handlungen ergeben, trägt der Benutzer selbst, und wird für dieses Produkt nicht vom Shopinhaber übernommen.
VII. Sonstiges
- Informationen zu den Grundlagen von Funkgeräten, Amplitudenmodulation (AM) und Übertragung finden Sie in einschlägigen Büchern über Hochfrequenzschaltungen. Diese Anleitung behandelt diese Aspekte nicht im Detail.
- Diskussionen über die Funktionsweise von Funkgeräten, Modulation und Übertragung sowie Erfahrungsberichte zum Bau von Kristallradios finden Sie im Crystal Radio Forum unter www.crystalradio.cn.

Schaltplan
1. BG1, BG2, BG3: S9018, C9018, S9011, C9011 usw.
2. I1, I2 und I3 sind die Ruheströme der Transistoren. Referenzwerte:
- I1 = 0,02 mA
- I2 = 0,04 mA
- I3 = 0,06 mA
Diese Werte wurden mit einem Victory 9808+ Multimeter gemessen; die Werte können je nach Gerätemodell variieren.

Platinenlayout (Draufsicht)
- Der Monitoranschluss dient zum Testen von Schwingungssignalen und kann an ein Oszilloskop, einen Frequenzzähler usw. angeschlossen werden.
- Der Batterieanschluss dient zum Anschluss einer Batterie; bitte beachten Sie die Polaritätsmarkierungen.
Bauteilkennzeichnung
- Keramikkondensatoren mit der Kennzeichnung 101 haben eine Kapazität von 100 pF, solche mit der Kennzeichnung 223 eine Kapazität von 0,022 µF und solche mit der Kennzeichnung 104 eine Kapazität von 0,1 µF.
- Transistorsymbole, Polaritäten und die zugehörigen Bauteile (Bild oben)
- Polaritätskennzeichnung für Elektrolytkondensatoren und LEDs (Bild unten)

