Views: 34
Erstellt am 4 Jan. 2026 | zuletzt bearbeitet vor 4 Wochen ago von Steffen
Der Grundig RR 900 ist ein Radiorekorder aus dem Jahr 1980. Er spielt auf LW. MW, KW und UKW. Versorgt wird er über Netz oder mittels 6 x 1,5 V Monozellen.
https://www.radiomuseum.org/r/grundig_rr900rr_90.html
- Hersteller: Grundig
- Typ: RR 900
- Baujahr: 1980
- Empfangsprinzip: Superhet
- Wellenbereiche: LW, MW, KW, UKW
- Spannungsarten: Wechselspannung, 6 x 1,5 V Monozelle
- Zustand Gehäuse: gut
- Zustand Technik: funktioniert teilweise
- Herkunft: Reparaturauftrag
- Datum: 01/2025
- Kosten Kauf: keine
- Kosten Ersatzteile:
- Riemen und Zahnräder: 20 €
- Lautsprecher: 12 €
- Kondensatoren: 15 €
- Arbeitszeit: bisher ca. 8 h
Inhaltsverzeichnis
Zustand bei Erhalt
Der Radiorekorder ist in einem erwartbaren Zustand, innen findet sich ordentlich viel Staub.










Instandsetzung des RR 900
Fehlerbeschreibung
Das Gerät spielt nur auf einem Kanal. Hinzu kommt, dass das Kassettenteil komplett ausgefallen ist.
Demontage
Es befinden sich nirgends am Gehäuse Schrauben, um es zu öffnen – mmmh…
Die Lösung ist simpel: Hinten unten gibt es drei schmale Öffnungen, in die man einen großen Schraubendreher steckt und damit das Gehäuse aufhebelt.

Die weitere Demontage ist in der Serviceanleitung beschrieben, allerdings sind einige Lötverbindungen zu lösen, was das Manual leider verschweigt.
Wie immer gilt es, viele Detailbilder zu machen, damit man das Gerät hinterher auch wieder zusammenbekommt.

































Kondensatoren
Nachdem ich das Mainboard einsehen konnte, habe ich eine Liste der zu ersetzenden Elkos erstellt und direkt diejenigen nachbestellt, die ich nicht mehr vorrätig habe. Bestellt habe ich Elkos von Panasonic und Frolyt.
Nachdem alle benötigten Elkos angekommen waren, habe ich Zug um Zug getauscht. Mehr oder weniger sind alle ausgebauten Elkos Kernschrott. Nur wenige hatten noch passable Werte. Die Tantal-Elkos waren zwar alle noch gut, ich traue diesen Teilen allerdings nicht über den Weg, so dass ich sie ebenfalls getauscht habe.

An einige war schwer heranzukommen, Servicefreundlichkeit ist etwas anderes…
Ich habe mir alle Elkos messtechnisch genauer angesehen.

Einige wenige hatten noch gute Werte, wobei ich keinen Isolationstest gemacht habe.
Die Mehrheit ist aber besagter Kernschrott.


Ein Elko war ein kompletter Kurzschluss. Vielleicht liegt hier die Ursache für den Ausfall des Kanals.
Hier mal ein paar der Messwerte:













Lautsprecher
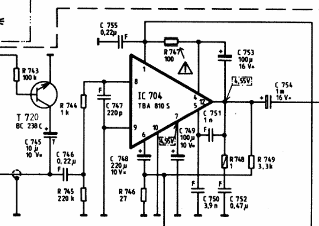
Am Ausgang 12 der beiden TBA810S ist jeweils ein Elko 1000 µF, der Pin 12 mit dem Lautsprecher verbindet. „Dank“ des Kurzschlusses (s. o.) lagen am Lautsprecher 4,55 V Gleichspannung an. Ich hoffe, der Lautsprecher hat das überlebt…

Eine Prüfung beider Lautsprecher offenbarte das Problem: Der linke Lautsprecher ist defekt. Der Spulenwiderstand (Gleichstromwiderstand RDC) lag unter 1 Ω statt der erwarteten knapp 4 Ω, was für einen Windungsschluss spricht.
Die Nennimpedanz des Lautsprechers ist 5 Ω. Diese liegt etwa 1,25- bis 1,5-fach höher als RDC. Daher sollte der Spulenwiderstand zwischen 3,3 und 4 Ω liegen. Gemessen habe ich beim rechten Lautsprecher 3,9 Ω.
Glück im Unglück: In der Bucht habe ich ein Set Lautsprecher gefunden, welches mit 12 € inkl. Versand absolut im Rahmen lag.
Der Radiorekorder ist ein typisches Beispiel dafür, worin sich hochpreisige Geräte von günstigeren unterscheiden. Es gibt Lautsprecherschutzschaltungen, die ein zu hohes DC-Offset am Ausgang des Verstärkers erkennen und die Verbindung Verstärker-Lautsprecher trennen.
Das Gerät hat Anfang der 1980er ca. 600 DM gekostet, was damals sicher viel Geld war, aber dennoch handelt es sich damit eher um ein Gerät der unteren Mittelklasse.
Heute wird der RR900 zwischen 40 und 100 € gehandelt (Quelle: https://www.hifishark.com/search?q=grundig+rr900)
Kassettenteil
Nach dem Abnehmen der Blechverkleidung konnte ich auch die Platine des Kassettenteils revidieren.









Einige der Lötstellen waren zudem von schlechter Güte und mussten nachgearbeitet werden.
In der Mechanik befinden sich Kunstoffzahnräder, die keine mehr sind da sie sich völlig aufgelöst haben. Beide Riemen waren zudem gerissen.




Es gibt Komplettsets aus Zahnrädern und Riemen für dieses Modell. Mit etwas mehr als 20 € nicht ganz billig, aber alternativlos.
Nach der Demontage des Kassettenteils offenbarte sich das ganze Elend.


Die beiden Zahnräder (ein kleines sitzt auf der Capstanwelle, das größere ist die Verbindung zum Antrieb in der Stellung „Play“) waren vollständig aufgelöst.
Hier noch ein paar Bilder. Der Antriebsriemen auf der Rückseite konnte nach dem Abnehmen des Capstan-Lagers problemlos gewechselt werden. Achtung: Nach der Montage dieses Lagers muss das Spiel des Lagern neu eingestellt werden (s. Serviceanleitung). Um den Riemen des Bandzählwerkes zu wechseln, muss auf der Vorderseite die Kassettenlade entfernt werden. Auch hier hilft die Serviceanleitung weiter.








Lämpchen
Es sind gleich mehrere Lämpchen verbaut:
- Skalenbeleuchtung
- Stereo-Anzeige
- Beleuchtung der VU-Meter
Die Stereoanzeige ist bauseitig bereits als LED ausgeführt. Ich habe sie ersetzt, da die originale schon etwas mitgenommen aussah. Die anderen Glühlämpchen sind im Zubehör zwar noch erhältlich, ich habe aber aber auf LED umgerüstet.