Views: 83
Erstellt am 14 Feb. 2026 | zuletzt bearbeitet vor 3 Monaten ago von Steffen
Das HU-053 Messgerät misst Kapazitäten, Induktivitäten sowie die Frequenz. Es wird als Bausatz geliefert.
https://mp.weixin.qq.com/s/ogwknsjbnrHOfogiQaEF5A
Hier mein vollständig aufgebautes Messgerät:

Inhaltsverzeichnis
- I. Funktionsbeschreibung
- II. Kit-Merkmale
- III. Stückliste zum HU-053 Messgerät
- IV. Schaltplan und Bauteileübersicht
- V. Löten und Montage
- VI . HU-053 Messgerät – Gebrauchsanweisung
- Mein Fazit zum HU-053 Messgerät
I. Funktionsbeschreibung
- Messung von nicht-polarisierten Kondensatoren
- Messung von polarisierten Kondensatoren
- Induktivitätsmessung
- Frequenzmessung
II. Kit-Merkmale
- Bestehend aus einer dedizierten Leiterplatte, LCD1602, Mikrocontroller usw.
- Messbereich für nicht-polarisierte Kondensatoren: 1 pF bis 2200 pF
- Messbereich für polarisierte Kondensatoren: 1 µF bis 12000 µF
- Messbereich für Induktivitäten: 1 µH bis 1 H
- Frequenzmessbereich: 20 Hz bis 400 kHz
- Stromversorgung: USB, 5 V DC
- Betriebsspannung: 5 V
- Betriebsstrom: < 50 mA (Leerlauf)
- Leiterplattenlänge: 91 × 90 mm (manuell gemessen, Abweichung 1–2 mm)
- Gehäuselänge: 106 × 90 mm (manuell gemessen, Abweichung 1–2 mm)
III. Stückliste zum HU-053 Messgerät
| Nr. | Name | Name | Bezeichnung | Menge |
| 1 | 105 monolithischer Kondensator | Monolithischer Kondensator 105 | C1 | 1 |
| 2 | 102 Keramikkondensator | Chipkapazität 102 | C5, C6 | 2 |
| 3 | 22pF Keramikkondensator | Chipkapazität 22pF | C8, C9 | 2 |
| 4 | 3 mm rote LED zum direkten Einsetzen | 3 mm rote LED-Steckdose | LED1 | 1 |
| 5 | 470µF Durchgangsloch-Elektrolytkondensator | DIP-E-Kondensator 470uF | C2 | 1 |
| 6 | 10µF Durchgangsloch-Elektrolytkondensator | DIP-E-Kondensator 10µF | C3, C4, C7 | 3 |
| 7 | 5,5 x 2,1 mm DC-Strombuchse | 5,5 x 2,1 mm DC-Strombuchse | DC1 | 1 |
| 8 | LCD1602 LCD-Bildschirm 5V gelb | LCD1602 Bildschirm 5V gelb | LCD1602 | 1 |
| 9 | 1*16 einreihiger weiblicher Stecker 2,54 mm | 1*16 Einzelreihenbus 2,54 mm | LCD1 | 1 |
| 10 | 1 x 16-polige Stiftleiste, 2,54 mm | 1*16P Stich 2,54 mm | LCD1602 | 1 |
| 11 | 5-mm-blauer Klemmenblock, 2-polig | 5-mm-blauer Anschluss 2-polig | P1 | 1 |
| 12 | 9015 Durchgangslochtransistor | DIP-Triode 9015 | Q1 | 1 |
| 13 | 9014 Durchgangslochtransistor | DIP-Triode 9014 | Q2 | 1 |
| 14 | 100uH I-Typ-Induktivität | I-Induktivität 100µH | L1 | 1 |
| 15 | 100Ω Durchgangslochwiderstand | 100Ω DIP-Widerstand | R16 | 1 |
| 16 | 1 kΩ Durchgangslochwiderstand | DIP-Widerstand 1 kΩ | R1, R3, R8, R17 | 4 |
| 17 | 2K Durchgangslochwiderstand | DIP-Widerstand 2 kΩ | R14 | 1 |
| 18 | 5,1 kΩ Durchgangslochwiderstand | 5,1 kΩ DIP-Widerstand | R11, R13 | 2 |
| 19 | 10 kΩ Durchgangslochwiderstand | 10K DIP-Widerstand | R2, R10 | 2 |
| 20 | 47K Durchgangslochwiderstand | DIP-Widerstand 47 kΩ | R6 | 1 |
| 21 | 100K Durchgangslochwiderstand | 100K DIP-Widerstand | R4, R5, R7 | 3 |
| 22 | 9-polige Durchgangsloch-Widerstandsanordnung 10 kΩ | 9-poliger DIP-Einbau 10K | R16 | 1 |
| 23 | 5K Schieberwiderstand | Schieberegler 5K | RP1 | 1 |
| 24 | 10K vertikal einstellbarer Widerstand | Vertikales Potentiometer 10 kΩ | RP2 | 1 |
| 25 | Selbstverriegelnder Stecker | DIP-Selbstverriegelungsschalter | SW1, SW3 | 2 |
| 26 | Drehschalter für Gangschaltung | Drehschalter für die Schaltposition | SW2 | 1 |
| 27 | 12-MHz-Passivquarzoszillator mit Durchgangsloch | DIP-Passivquarz 12 MHz | X1 | 1 |
| 28 | Hauptsteuerchip STC89C52RC | Hauptsteuerchip STC89C52RC | U1 | 1 |
| 29 | Testbuchse | Prüfstand | SK1 | 1 |
| 30 | Treiberchip LM393P | Treiberchip LM393P | U2 | 1 |
| 31 | IC-Sockel zum direkten Einstecken, 8-polig | DIP iC-Sitz 8P | U1 | 1 |
| 32 | IC-Sockel, Direkteinstecken, 40P | DIP iC-Sitz 40P | U2 | 1 |
| 33 | Gelbe selbstverriegelnde Schalterkappe | Gelbe selbstverriegelnde Schalterkappe | SW1, SW3 | 2 |
| 34 | Blaue Drehschalterkappe | Blaue Drehschalterkappe | SW2 | 1 |
| 35 | USB-zu-DC-Stromkabel | USB-zu-DC-Stromkabel | 1 | |
| 36 | Hülse | Hülse | 1 | |
| 37 | Schraubenpaket | Schraubenbeutel | 1 | |
| 38 | Leiterplatte | Leiterplatte | 1 | |
| 39 | Handbuch | Handbuch | 1 |
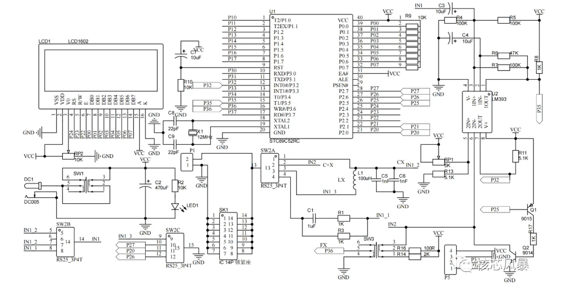
IV. Schaltplan und Bauteileübersicht
Bildquelle: Webseite, s. o.


V. Löten und Montage
- Durchsteckwiderstände von 1K, 2K, 5,1K, 10K, 47K, 100K und 100Ω einlöten
- Keramikkondensatoren von 1 nF, 22 pF und 1 µF einlöten
- Rote LEDs, Transistoren vom Typ 9014 und 9015 anlöten
- 10uF und 470uF Elektrolytkondensatoren sowie 100uH Induktivität einlöten
- 9-polige 10-kΩ-Widerstandsanordnung, den 5-kΩ-Einstellwiderstand, den selbstsichernden Schalter und den 12-mm-Quarzoszillator einlöten, Ausrichtung der Widerstandsanordnung beachten
- 40P- und 8P-Chipsockel einlöten, auf die Positionen der Kerben an den Sockeln achten
- 16-polige Stiftleiste und vertikal einstellbaren 10K-Widerstand anlöten
- 2P-Klemmenblock und Verriegelungssitz einlöten, auf Ausrichtung des Klemmenblocks und des Verriegelungssitzes achten
- Mehrfachschalter einlöten, Lötrichtung beachten
- Position der Kerbe auf dem Chip beachten, Chip korrekt in den Kartensteckplatz einsetzen
- Display korrekt einsetzen
Leuchtet der Bildschirm zwar auf, zeigt aber nichts an oder bleibt er komplett schwarz, muss die Graustufeneinstellung angepasst werden (Potentiometer links unterhalb des Displays).
Messen Sie die Spannung zwischen den Pins 4 und 5 des Chips und stellen Sie mittels des Potentiometers rechts daneben diese auf etwa 3,16 V ein.
Anschließend erfolgt die Montage des Gehäuses.
VI . HU-053 Messgerät – Gebrauchsanweisung
Ein- und Ausschalten, Kalibrieren
SW1 (rechter Schalter) ist der Netzschalter. Durch Drücken wird das Gerät eingeschaltet, durch erneutes Drücken ausgeschaltet.
SW3 (mittiger Schalter) hat zwei Funktionen:
(1) Bei der Messung von nicht polarisierten Kondensatoren wird der Schalter SW3 zum Nullstellen (Kalibrieren) verwendet; drücken Sie den selbstverriegelnden Schalter, um mit dem Nullstellen (Kalibrieren) zu beginnen, und drücken Sie ihn nach Abschluss des Nullstellens (Kalibrierens) erneut, um den Schalter wieder auszuschalten.
(2) Bei der Messung polarisierter Kondensatoren wird mit SW3 der Messbereich ausgewählt; wenn der Schalter gedrückt ist, beträgt der Messbereich mehr als 1000µF.
Kalibrierungsschritte ( müssen nur einmal durchgeführt werden ):
- SW3 ausschalten
- Gangschalter auf „pF“
- Neustart
- SW3 einmal drücken
- wenn „complete“ erscheint, SW3 erneut drücken (ausschalten)
- vor der Montage des Gehäuses Spannung zwischen Pin 4 und 5 am LM393 mittels RP1 auf 3,16 V einstellen
Messen
pF (1 pF bis 2200 pF)
Kondensator an den Verriegelungssitz anschließen. Warten, bis sich die Daten auf dem LCD-Display stabilisiert haben, d. h. bis der aktuelle Kapazitätswert gemessen wird.
Falls die Toleranz bei fehlender Komponente nicht 0 beträgt, führen Sie die Kalibrierung durch. Das Gerät befindet sich innerhalb von ein bis zwei Minuten nach dem Einschalten in der Vorheizphase. Kalibrieren Sie die Kapazität bei kleinen Kapazitäten, bevor Sie sie messen .
Da die Kapazitäten C5 und C6 auf der Leiterplatte Fehler gegenüber der tatsächlichen Kapazität aufweisen und die gemessene Kapazität ebenfalls nicht dem tatsächlichen Standardwert entspricht, kann der Messfehler etwas größer ausfallen.
µF ( 1 µF bis 12000 µF)
Der Kondensator wird an den Verriegelungssitz angeschlossen. Achten Sie dabei auf die richtige Polarität (Plus und Minus). Warten Sie, bis die Daten auf dem LCD-Display stabil sind, d. h. bis der aktuelle Kapazitätswert gemessen wurde.
Bei Kondensatoren mit einer Kapazität von mehr als 1000 µF muss der Schalter SW3 betätigt werden.
µH (1 µH bis 1 H)
Die Spule wird an den Verriegelungssitz angeschlossen, Warten Sie, bis die Daten auf dem LCD-Display stabil sind, d. h. die Strominduktivität wird gemessen.
Hz (20 Hz bis 400 kHz)
Die Signalleitung wird an den Verriegelungssitz angeschlossen. Achten Sie darauf, zwischen Plus und Minus zu unterscheiden. Warten Sie, bis die Daten auf dem LCD-Display stabil sind, d. h., die aktuelle Frequenz wird gemessen.
Mein Fazit zum HU-053 Messgerät
Der Bausatz lässt sich recht leicht zusammenbauen. Die beigefügte Anleitung ist nur bedingt geeignet, die Webseite zeigt deutlich bessere Bilder, die beim Aufbau helfen.
Bei unter 10 € Anschaffungspreis darf man vom HU-053 Messgerät keine hochpräzisen Ergebnisse erwarten. Für eine schnelle Messung zwischendurch ist es aber mit Einschränkungen geeignet.
Mein Tipp: Statt der mitgelieferten Bauteile (los budget) kann man auch hochwertigere mit geringen Toleranzen verwenden. Das erhöht die Messgenauigkeit.